Fig. 6

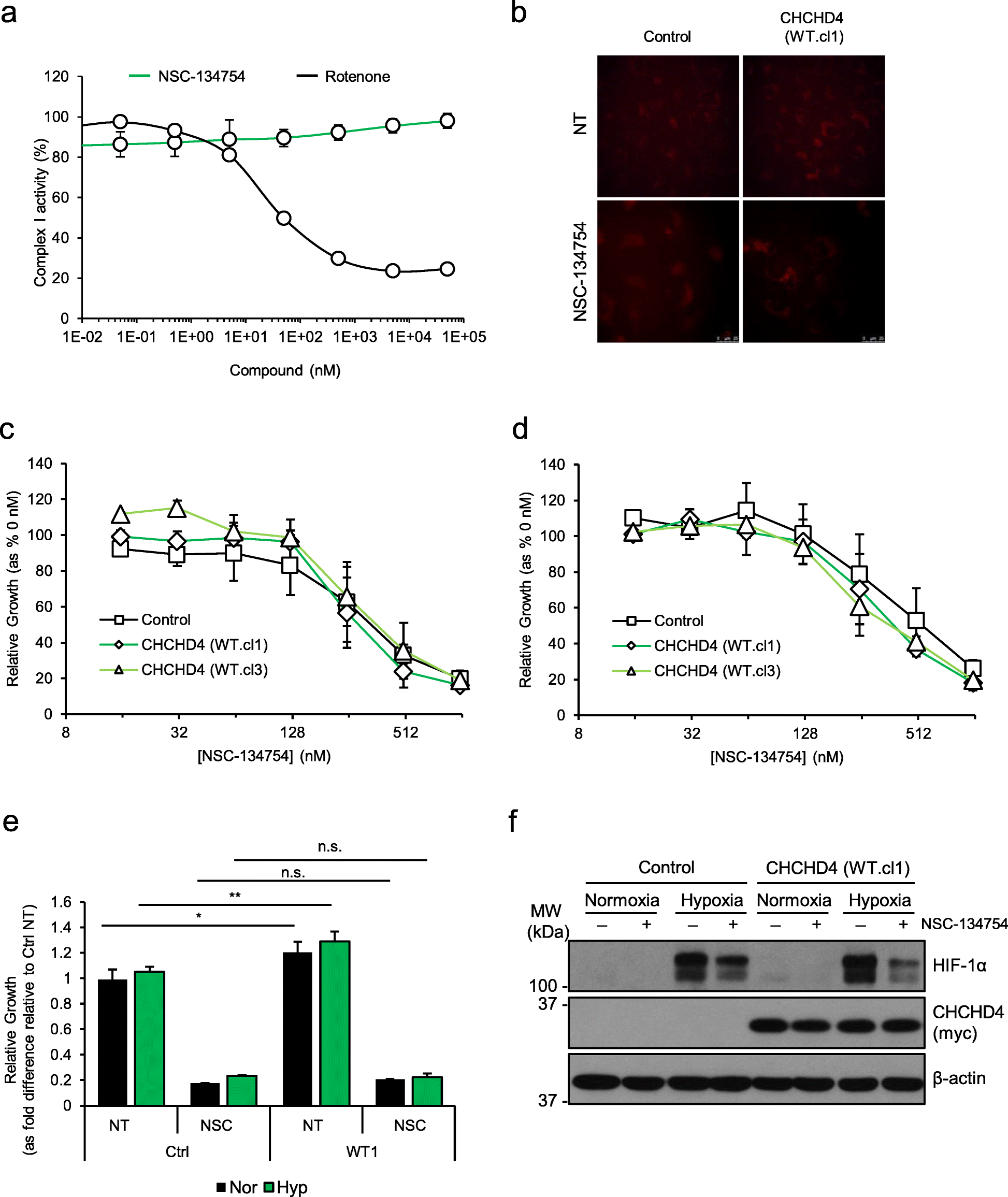
CHCHD4-mediated HIF-1α induction is blocked by NSC-134754 without affecting the respiratory chain. a Graph shows dose-response curve of whole CI activity in the presence of rotenone (black line) and NSC-134754 (green line), using a 10-fold dilution series (top concentration 50 μM). b Images of control U2OS cells, CHCHD4 (WT)-expressing cells (WT.cl1), either untreated (NT) or treated with NSC-134754 (1 μM) for 3 h. MitoSOX Red ROS indicator (5 μM) was added for 30 min prior to live cell imaging by fluorescence microscopy. c, d Graphs show relative growth of control U2OS (control) cells, two independent CHCHD4 (WT)-expressing cell clones (WT.cl1, WT.cl3) and CHCHD4 (C66A/C68A)-expressing cells incubated for 72 h in the absence or presence of NSC-134754 using a 2-fold dilution series (top concentration, 1 μM), in either normoxia (c), or hypoxia (1% O2) (d). Data are presented as NSC-134754-treated relative to untreated (0 h). e Graph shows relative growth of control U2OS (control) cells and CHCHD4 (WT)-expressing cell clones (WT.cl1) for 72 h in the absence (−) or presence (+) of NSC-134754 (1 μM), in normoxia (black bars) or hypoxia (1% O2, green bars). n = 3, mean ± SD, n.s. not significant, *p < 0.05, **p < 0.01. f Western blots show HIF-1α and exogenous CHCHD4 (myc) protein from control U2OS and CHCHD4 (WT)-expressing cells (WT.cl1) incubated in normoxia or hypoxia (1% O2) for 8 h in the absence (−) or presence (+) of NSC-134754 (1 μM). β-actin was used as load control