Fig. 2

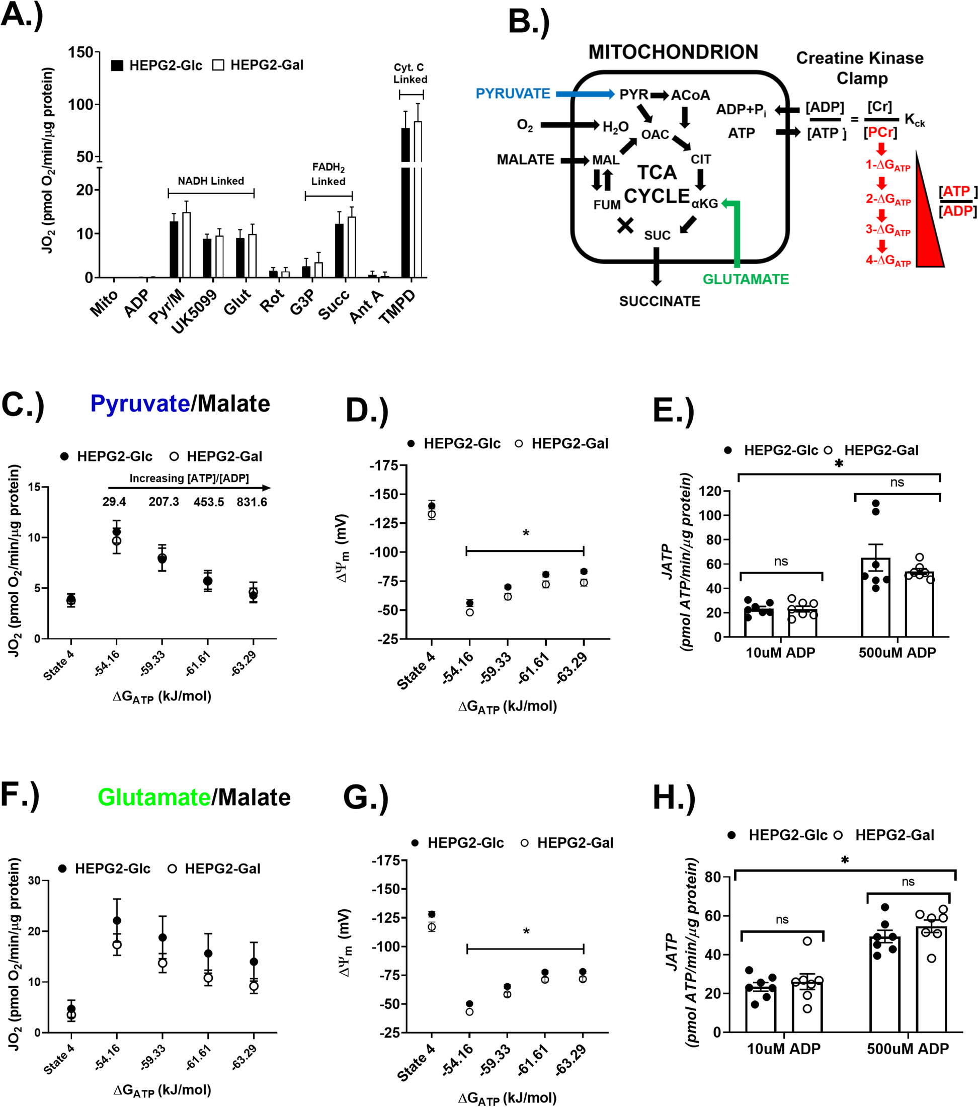
Intrinsic mitochondrial function was not affected by aglycemic growth. a Maximal respiratory capacities determined using substrate/inhibitor titration protocol in isolated mitochondria from HEPG2-Glc and HEPG2-Gal cells. ADP concentration was clamped at 300 μM using a hexokinase-coupled system. b Schematic of the creatine kinase free energy (∆GATP) clamp system used in c, d, f, and g. c Pyruvate/malate-supported respiration over the clamped ∆GATP range. d Pyruvate/malate-supported electrical potential across the inner mitochondrial membrane (∆Ψm) measured using tetramethyl rhodamine-methylester (TMRM) over the clamped ∆GATP range. f Pyruvate/malate-supported ATP production rate (JATP) determined fluorometrically using a coupled hexokinase/glucose-6-phosphate dehydrogenase system under clamped ADP concentrations. f–h Glutamate/malate-supported JO2, (∆Ψm), and JATP. N = 7/treatment/group. Data are mean ± SEM. Means were compared using Student’s t test (a) and a two-way ANOVA with Sidak’s multiple comparison test (c–h). *p < 0.05