Fig. 3
From: Impaired anaplerosis is a major contributor to glycolysis inhibitor toxicity in glioma

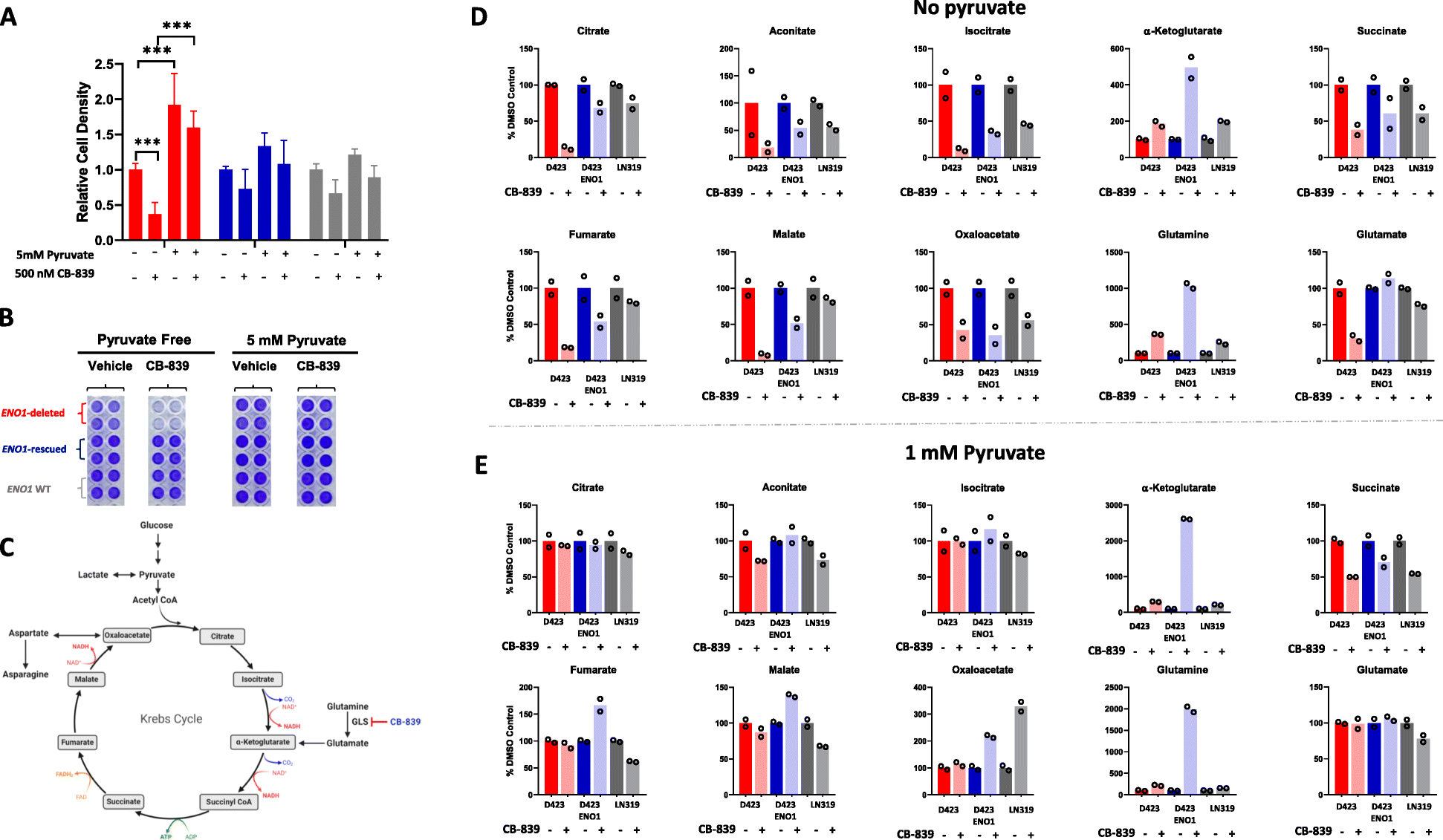
Media pyruvate availability modulates sensitivity to glutaminase inhibitor. a-b Cells were treated with 500 nM CB-839 in either pyruvate free DMEM or DMEM supplemented with 5 mM pyruvate for 5 days. Crystal violet staining was performed to determine the effect of CB-839 on cell growth. Cell density is expressed relative to vehicle control in pyruvate free medium. ENO1 deleted N=16; ENO1-rescued N=16 and ENO1 WT N=16; mean and +/− S.D. are shown. Where indicated, Asterisks represent statistical significance (p<0.0001) determined by two-way ANOVA and Tukey’s post hoc analysis. c Metabolic map representing the intermediates in the central carbon metabolic pathways. CB-839 targets glutaminase, the enzyme that converts glutamine to glutamate, and impedes glutamate anaplerosis to the TCA cycle. d, e Metabolomics analysis reveal TCA cycle intermediate depletion as a major consequence of CB-839 treatment. Cells were treated with 500 nM CB-839 in pyruvate free or regular DMEM (1 mM pyruvate) for 72 h and metabolites were extracted in 80% cold methanol and metabolite abundance was determined by MS. Representative TCA cycle metabolites that are altered by CB-839 treatment in pyruvate free d and pyruvate replete DMEM e